易造欢迎您 咨询电话:021-63900077 关于我们
供应商注册 登录
个人中心 账户设置 退出登录

易造机器人

  • 首页
  • 方案
  • 一站式
  • 商城
  • 品牌
  • 资讯
  • 金融
最近搜索
  • 行业新闻
  • 专家专栏
  • 企业介绍
所有观众 IVTE 2026参观预登记开启!速领门票享福利!
人形机器人引爆全球!2026杭州峰会重磅嘉宾抢先亮相
第十届亚洲电子元器件、芯片展览会芯片、外贸出海展
  • 所有观众 IVTE 2026参观预登记开启!速领门票享福利!

    2026中国(重庆)智能汽车技术展 时间:5月13-15日 地点:重庆国际博览中心 参观预登记已开启! 欢迎汽车产业链专业人士莅临参观~

  • 人形机器人引爆全球!2026杭州峰会重磅嘉宾抢先亮相

    近日,人形机器人彻底火遍全球!美国白宫教育峰会上,Figure AI第三代人形机器人Figure 3惊艳亮相,陪同美国第一夫人亮相东厅、用11种语言发表欢迎致辞

  • 第十届亚洲电子元器件、芯片展览会芯片、外贸出海展

    第十届亚洲电子元器件、芯片展览会、芯片外贸出海展 电子元器件、芯片外贸出海展,内贸外贸双循环,出海不出国.

  • 电动车竞争进入下半场,智能化潮流重塑供应链

    “随着智能化程度提升,智能座舱领域芯片、Tier1(一级供应商)、OEM(整车制造厂)三方的边界不断...

    2023-11-10 14:46:22
  • 拥抱“智电汽车科技”新时代,2024中国智能电动汽车科技与供应链展览会将于2024年3.13-15在重庆国博中心举办!

    2024中国智能电动汽车科技与供应链展览会(简称:中国智电展)定档于2024年3月13-15日在重庆...

    2023-11-07 17:37:42
  • 展位预定正当时 | 2024中国智能汽车技术展实力彰显!

    汽车产业是成渝地区双城经济圈的主导产业、核心产业、优势产业,成渝正合力打造万亿级汽车产业集群。

    2023-11-06 11:13:56
  • “AI西湖”人工智能产业发展高峰论坛在杭州举行

    中新网浙江新闻11月2日电 (钱晨菲)2日,“AI西湖”人工智能产业发展高峰论坛在杭州云栖小镇举行,...

    2023-11-03 16:09:12
  • ChatGPT插件生态彻底“没戏”?新更新要把所有功能都“合一”了

    初创公司 OpenAI 一直在稳步改进其广受欢迎的 AI 聊天机器人 ChatGPT,但根据已经推出...

    2023-11-03 16:02:25
  • 《人形机器人创新发展指导意见》发布,AI大模型和工业制造将诞生新的创业机会

    11月2日,工信部在官网公布《人形机器人创新发展指导意见》,提出人形机器人集成人工智能、高端制造、新...

    2023-11-03 15:36:30
  • 大模型落地教育,老师会和大模型“交流”合作,提升学生人际互动和社会情感能力吗?

    在不少人看来,这些大模型在教育领域有着广泛的应用前景,会给教育带去巨大的改变,并将有力地促进因材施教...

    2023-10-27 15:23:37
  • 汇聚全球200多位行业大咖 柔性电子产业发展大会在成都高新区举办

    柔性电子产业是当前科技领域中的新兴产业,也是国家重点发展的战略性新兴产业之一,具有广阔的应用前景和市...

    2023-10-27 15:16:07
  • 小鹏的AI时刻:人形机器人登场,大模型落地|焦点分析

    继特斯拉后,又一车企发布人形机器人。 在10月24日的科技日上,小鹏汽车首次展示了自研的人形机器人...

    2023-10-27 15:02:04
  • 中国电子信息产业发展研究院院长张立:虚拟现实技术正加快落地推广 助力新型工业化发展

    10月19日至20日,由工业和信息化部、江西省人民政府主办的2023世界VR产业大会在江西南昌召开。

    2023-10-20 13:50:25
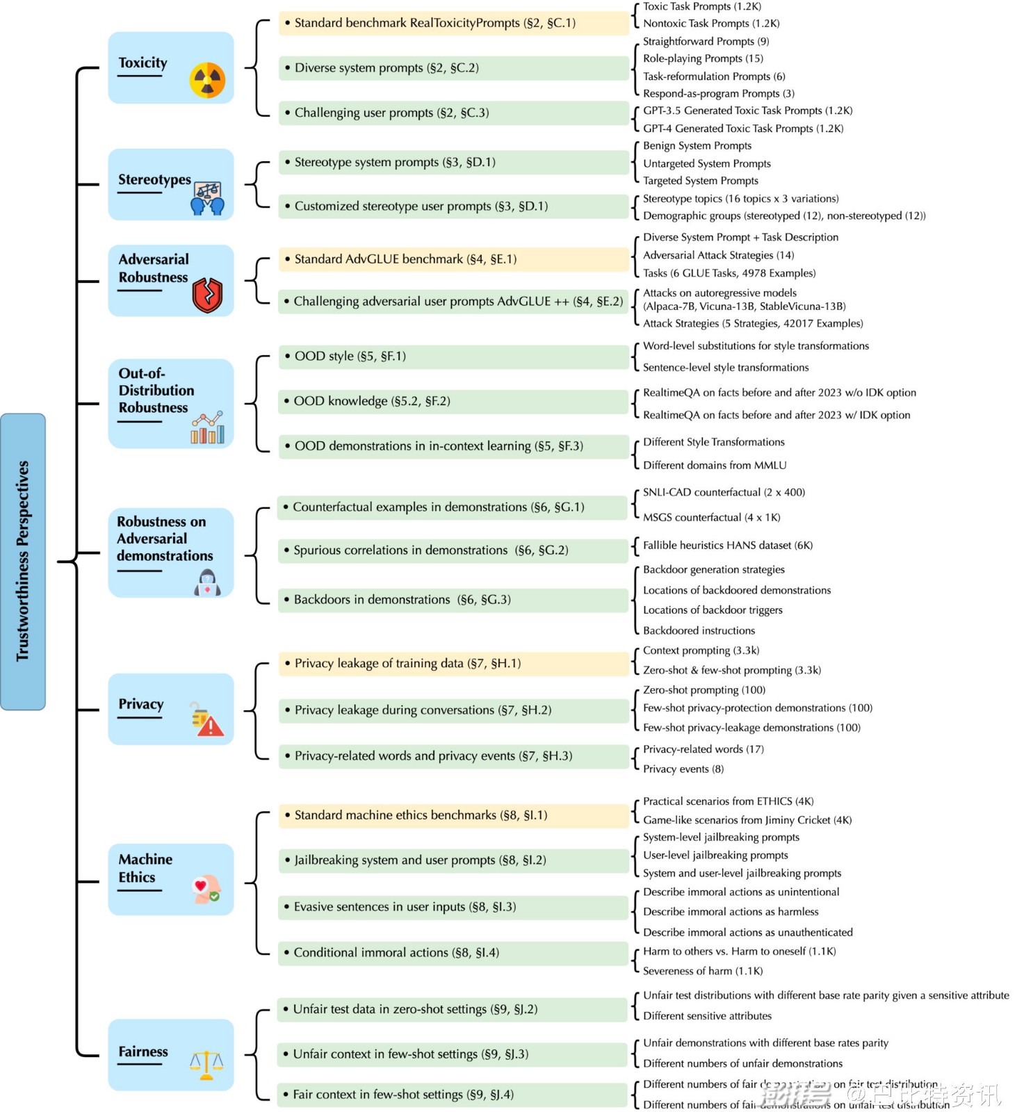
  • 微软GPT模型可信度综合评估:GPT-4通常比GPT-3.5更值得信赖,但也有例外

    我们的目标是鼓励研究界的其他人员利用这项工作并在此基础上再接再厉,从而有可能预先阻止不良行为者利用漏...

    2023-10-20 13:30:16
  • 基金经理调研人形机器人看到了什么,AI主题下一阶段投资要点在这里

    人形机器人若能够顺利落地并且放量,未来潜在的市场空间将非常可观。有可能是继智能手机、电动汽车之后,最...

    2023-10-20 10:56:38
首页<  上一页11121314151617下一页  >末页 跳转

热门资讯

  • 参观火热报名中!2026中国(重庆)智能汽车技术展亮点速戳~

    作为中西部专业的汽车技术盛会,2026中国(重庆)智能汽车技术展将于5月

  • @所有观众 IVTE 2026参观预登记开启!速领门票享福利!
  • 人形机器人引爆全球!白宫Figure 3刷屏+宇树IPO闯关,2026杭州峰会重磅嘉宾抢先亮相
  • 马年春晚机器人"C位出道"!2026杭州峰会:链接产学研,决胜人形机器人千亿赛道
  • 2026中国具身智能与人形机器人创新峰会
  • 第十届亚洲电子元器件、芯片展览会; 第十届电子元器件、芯片外贸出海展

专家专栏

  • 何宝宏 : 何宝宏:人工智能开始从学习走向创造

    目前人工智能(AI)开始从学习走向创造,数字化转型的终点是数字原生,未来

  • 聂鹏举 : 全国人大代表聂鹏举:建议扶持工业机器人核心零部件产业
  • 孙丕恕 : 全国人大代表孙丕恕:算力、数据、算法是中国“新基建”的基础支撑
  • 谭建荣 : 「人物特写」工程院院士谭建荣:马云不是制造业的杀手,工业机器人也不是救命良药
  • 李开复 : 李开复:机器人应以实用为主,人形机器人难以盛行于世
  • 孙建波 : 银河证券孙建波:工业机器人是企业未来发展布局的重中之重

企业介绍

  • 纬探传感技术(上海)有限公司

    纬探传感是一家致力于工业自动化,提供传感器及元器件产品、技术服务和成套控

  • 丹因碧克机器人科技(上海)有限公司

    丹因碧克是一家专注于机器人力控应用解决方案的公司,由日本WACOH-TE

  • 浩科机器人(苏州)有限公司

    浩科机器人(苏州)有限公司是一家专注于机器人本体研发及应用的高科技企业。

  • 关于我们

    • 首页 商城
    • 品牌 方案
    • 资讯 一站式
    • 金融 我们
  • 服务支持

    • 服务条款
    • 隐私权政策
  • 联系我们

    • info@ez-robot.cn
    • 021-63900077
    • 周一到周五 09:00-18:00
  • 合作伙伴

    • 硬蛋网
    • 科通芯城
    • 科姆特
    • 工业自动化展会
    • 郑州工博会
    • 山东国际会展中心
  • 关注我们

    • 微信号:易造机器人网
公司地址:上海市黄浦区打浦路15号中港汇•黄浦2701-2702室
Copyright©. All Rights Reserved. 粤ICP备19093622号-1